生命学院全体同学:
教务处于2023年3月28日发布了《关于组织参加第九届中国国际“互联网+”大学生创新创业大赛的预通知》,为进一步激发学生创新创业热情,营造浓厚的创新创业校园氛围,力争在第九届中国国际“互联网+”大学生创新创业大赛中取得优异成绩,现正式启动西南交通大学2023年第九届中国国际“互联网+”大学生创新创业大赛院级选拔赛,有关事项通知如下:
一、参赛方式和要求
(一)参赛项目能够紧密结合经济社会各领域现实需求,充分体现高校在新工科、新医科、新农科、新文科建设方面取得的成果,培育新产品、新服务、新业态、新模式,促进制造业、农业、卫生、能源、环保、战略性新兴产业等产业转型升级,促进数字技术与教育、医疗、交通、金融、消费生活、文化传播等深度融合(各赛道参赛项目类型详见附件)。
(二)参赛项目只能选择一个符合要求的赛道报名参赛,根据参赛团队负责人的学籍或学历确定参赛团队所代表的参赛学校,且代表的参赛学校具有唯一性。参赛团队须在报名系统中将项目所涉及的材料按时如实填写提交。已获本大赛往届总决赛各赛道金奖和银奖的项目,不可报名参加本届大赛。
(三)参赛人员(不含产业命题赛道参赛项目成员中的教师)年龄不超过35 岁(1988年3月1日及以后出生)。
二、参赛赛道及组别
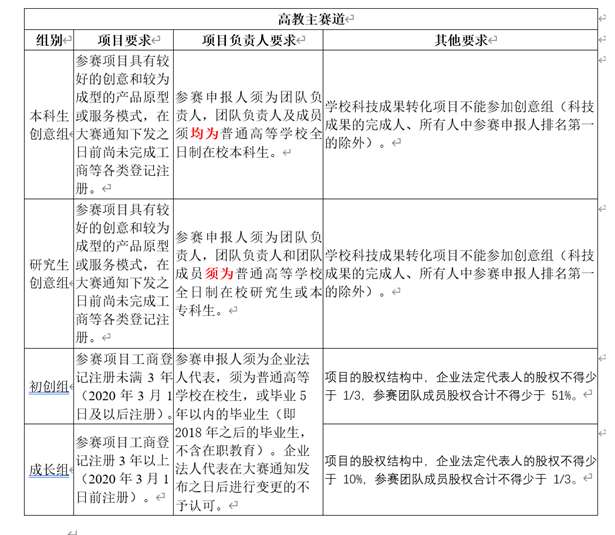
(一)高教主赛道分组

(二)“青年红色筑梦之旅”赛道

三、大赛总体安排
西南交通大学第九届中国国际“互联网+”大学生创新创业大赛将于2023年5月至10月举办:
1.2023年5月29日正式开放报名;
2.2023年6月17-18日,开展院级初赛;
3.2023年7月4日,开展校级决赛;
4.2023年8月-10月,择优选拔项目参加省赛与国赛。
(一)报名方式:本届大赛统一采用网上报名的方式(各报名团队均需完成线上国赛平台报名),国赛平台报名:自5月29日起,各参赛团队通过登录“全国大学生创业服务网”(网址:cy.ncss.cn)进行报名。服务网的资料下载板块可下载学生操作手册指导报名参赛,微信公众号可进行赛事咨询。
(1)校内正式报名:参赛学生下载并填写附件1《第九届中国国际“互联网+”大学生创新创业大赛西南交通大学校内选拔赛(主赛道)报名表》,附件3《生命学院第九届“互联网 ”大学生创新创业大赛校级决赛推荐名单汇总表》,于6月11日12:00前发送至xuechuang_sm@163.com。
文件命名方式为:
附件1:主赛道报名表-负责人姓名-联系方式;
附件3:主赛道汇总表-负责人姓名-联系方式
(2)参加“青年红色筑梦之旅”赛道报名同学,下载并填写附件2《第九届西南交通大学“互联网+”大学生创新创业大赛“青年红色筑梦之旅”校内选拔赛报名表》,于6月11日12:00前发送至xuechuang_sm@163.com。
文件命名方式为:
附件2:红旅赛道报名表-负责人姓名-联系方式;
附件3:红旅赛道汇总表-负责人姓名-联系方式
(二)院级选拔
2023年6月17-18日组织开展院级选拔赛,具体安排另行通知。
(三)奖项设置
主赛道:学院以在官网报名数量的5%(不满1组按1组计算)推荐院级获奖名单。在学院推荐名单中设置院级金奖、银奖、铜奖,金奖、银奖、铜奖获奖比例为1:2:3。院级金奖、银奖直接晋级校级决赛。
红旅赛道:学院根据实际报名参赛情况设置学院奖项,并推荐1-2组队伍进入校级决赛。
四、赛事咨询
(一)第九届西南交通大学“互联网+”大学生创新创业大赛交流群:QQ- 587148511(主赛道),482117791(红旅赛道)。请各项目组成员加入该群(申请入群时统一改为:姓名+项目名称)。
(二)院级竞赛工作联系人
高老师联系电话:028-66366815
院级竞赛交流QQ群:201892718(参加院级选拔的队伍务必进群,申请入群时统一改为:姓名+项目名称)
生命科学与工程学院
2023年5月30日
【正式通知】西南交通大学关于启动2023年第九届中国国际“互联网+”大学生创新创业大赛校内选拔赛的通知
http://jwc.swjtu.edu.cn/vatuu/WebAction?setAction=newsDetail&viewType=web&newsId=A17C2E86464A6D3D